Third Party Intervention Policy
1. Introduction
1. Introduction
The Chartered Institute of Arbitrators, (“Ciarb”), is a global professional membership organisation for those engaged in the practice, promotion, facilitation, and development of all forms of private dispute resolution.
Ciarb is a charity incorporated by Royal Charter. Ciarb’s object is to promote and facilitate worldwide the determination of disputes by all forms of private dispute resolution other than resolution by the court.
Ciarb is committed to upholding its object as stated in its Charter, advancing its strategic aims and providing a public benefit. This may, in part, be achieved through a third party intervention that advances Ciarb as a global thought leader of private dispute resolution and assists the courts.
This policy establishes a clear and transparent process for seeking approval to proceed with a third party intervention on behalf of Ciarb, before it is initiated. Adherence to this policy is mandatory for all staff, members and Branches of Ciarb.
As soon as practical any member and/or Branch or staff member wishing to pursue a third party intervention shall inform the Chief Executive Officer and General Counsel about a prospective third party intervention stating why a third party intervention should be considered in line with the principles and processes set out in this policy.
All discussions, documents, information, statements, evidence, proposals and subsequent deliberations related to the third party intervention shall be treated with utmost confidentiality, except as required by applicable laws and regulations or as otherwise authorised. All those involved shall take steps to protect legal professional privilege where this is appropriate and necessary.
2. Charity Commission Guidance
2. Charity Commission Guidance
Where charities are considering legal action, the Charity Commission expects trustees to be able to show that they have applied the principles of Charities and litigation: a guide for trustees (CC38). This includes, managing risks responsibly, by identifying and assessing the risks faced, and deciding how to deal with them.
The Charity Commission’s role, where concerns are raised, is to ensure that the trustees make their decisions in the best interests of the charity. Charities and litigation: a guide for trustees (CC38) shall be considered when submitting a proposal to intervene under this policy. In particular, the following points shall be addressed:
- Whether there is a significant risk to Ciarb’s income and/or reputation if Ciarb intervenes, or fails to intervene, (including considering the expectations of Ciarb members or the private dispute resolution sector).
- Whether there are significant risks to Ciarb in the proceeding (including financial and costs risks and any risk that the intervention could result in a worse outcome for Ciarb, Ciarb members or the private dispute resolution sector).
3. When might Ciarb get involved in a litigation
3. When might Ciarb get involved in a litigation
A case may be appropriate for an “amicus curiae” or “third party intervention” (referred to in this policy as an “Intervention” or “intervening”), if it:
(i) raises one or more issue of public importance relevant to private dispute resolution; and
(ii) there is a risk that the public interest may not be sufficiently well addressed by the submissions of the parties alone.
With the court’s permission, interveners can assist the court in its determination of the case by providing:
- a legal analysis of one or more of the issues;
- input on international legal aspects; and/or
- additional evidence or information.
The intervention may take the form of written and/or oral submissions.
Ciarb might get involved in litigation which:
- could increase the use of private dispute resolution and promote its concept as a genuine alternative to litigation in the courts;
- impacts, or could impact, on Ciarb’s members’ practice as dispute resolvers;
- could change, clarify, add or develop an area of law which is important to Ciarb’s work and/or its members’ practice including, but not limited to, enabling the greater use of private dispute resolution;
- Ciarb has experience and/or evidence which might help the court determine an issue before it; and/or
- Ciarb can provide helpful context from its work or the work of its members.
4. Roles and Responsibilities
4. Roles and Responsibilities
The Board of Trustees is responsible for:
- determining the standards, principles and factors to assess a decision to intervene;
- approving and publishing this Third Party Intervention Policy; and
- decisions to intervene where there is an unmitigated cost risk to (i) Ciarb, (ii) any of Ciarb’s Branches (iii) all and any of Ciarb’s or Ciarb Branch employees, Ciarb volunteers (including Ciarb Branch committee members) and/or agents and (iv) all and any of its trustees.
The Audit and Risk Committee is responsible for:
- periodically reviewing the effectiveness of this Policy, and its implementation to ensure continuous improvement; and
- where appropriate, advising on risk in the event that a decision on whether to intervene is reserved to the Board of Trustees.
The Chief Executive Officer has delegated authority from the Board of Trustees to:
- approve Ciarb intervening in litigation where the costs risk has been mitigated in accordance with 6 (iii) below; and
- instruct external lawyers to conduct the case and act on behalf of Ciarb pro bono (including when an intervention is reserved to the Board of Trustees and the Board of Trustees approve the intervention).
Intervention Advisory Panel (IAP): comprising litigation and private dispute resolution experts with relevant experience, may be convened by the Chief Executive Officer, if necessary, to provide advice on whether Ciarb should intervene and the nature of the intervention. The IAP may be made up of a standing group of experts and/or ad hoc members as required considering the proposed intervention.
Branches, members and staff: may submit proposals that Ciarb act as an intervenor.
Director of Policy: any proposal to intervene shall be reviewed by Ciarb’s Director of Policy, who shall consider:
- whether the proposed intervention is in line with Ciarb’s policy objectives;
- any perceived risk in the event that Ciarb fails to intervene;
- which policy objectives may be served by intervening; and
- what evidence may be available within Ciarb (including Ciarb Branches), to support the intervention. The Director of Policy shall, if appropriate, make a recommendation in writing to the Chief Executive Officer, as to whether to intervene.
General Counsel: shall advise on legal risk and, if appropriate, legal procedure, and in the event, Ciarb decides to apply to intervene, Ciarb’s General Counsel may conduct the case, or instruct external lawyers to conduct the case and act on behalf of Ciarb pro bono. If necessary, the General Counsel may obtain assistance from individuals who have volunteered to advise Ciarb on its Intervention Advisory Panel on a pro bono basis.
Director of Member Engagement and Communication: shall support Ciarb by preparing a communication plan to support media coverage and communication about the intervention.
5. Standards that underpin Ciarb’s involvement
5. Standards that underpin Ciarb’s involvement
The following standards shall underpin Ciarb’s involvement in any intervention.
Ciarb may intervene only:
(i) on issues that align with (a) Ciarb’s object as set out in its Charter; (b) Ciarb’s strategy; (c) issues that may be of importance to Ciarb members or, a significant section of Ciarb’s membership;
(ii) where a successful outcome will preserve, strengthen, clarify or change the law enabling or supporting the use of private dispute resolution;
(iii) will advance Ciarb as a thought leader in the private dispute resolution sector and support its reputation with Ciarb members and/or the private dispute resolution sector; and/or
(iv) when the intervention could assist the court in its determination and goes beyond merely restating the arguments advanced by the parties.
6. Other factors to guide Ciarb’s involvement
6. Other factors to guide Ciarb’s involvement
In addition to the above standards set out in section 4 of this Policy, the following are criteria which shall be used to evaluate whether Ciarb should intervene. Any other relevant considerations shall be included in any proposal to intervene with a clear rationale as to why such should be considered.
(i) Impact
Legal impact: The potential impact on the legal outcome of the case whether the intervention may affect the interpretation of the law or the application of legal principles, which could have consequences for private dispute resolution.
Public impact: The public impact of the intervention and whether there may be implications for public policy or public opinion which are relevant to private dispute resolution.
Reputational impact: The reputational impact of the intervention, or failing to intervene, on Ciarb and the potential consequences that may arise from Ciarb’s involvement in the case or failure to be involved.
Strategic impact: The strategic impact of the intervention and whether the intervention aligns with Ciarb’s object and strategic objectives.
Timing impact: The timing impact of the intervention and whether the intervention is timely and whether it will have the desired impact on the case.
Precedent impact: Whether the doctrine of precedent applies and the decision will be binding on lower courts or could be used as persuasive (or binding) precedent in one or more jurisdiction. Examples of relevant matters are:
(i) the extent to which the ruling will bind local courts under the doctrine of precedent;
(ii) the extent to which regard will be had to the ruling by non-local courts.
Financial impact to Ciarb and/or its members: the financial implications on Ciarb members and the private dispute resolution sector.
(ii) Resource
- Whether the potential impact of a case would justify the amount of resource (in terms of direct financial cost and staff time), needed from Ciarb.
- Whether pro bono counsel, lawyers and/or solicitors have been identified to support the intervention, (any advice and assistance from external counsel, lawyers and/or solicitors or other experts must be provided on a pro bono basis).
- Whether there are other ways of achieving the desired outcome.
- Whether Ciarb is best placed to take the action, or whether we should work with
others.
7. Further reading
7. Further reading
As a charity registered in England and Wales, the criteria used to make decisions on potential interventions is guided by the following:
- Charities and litigation: a guide for trustees (CC38)
- To Assist the Court: Third Party Interventions in the Public Interest
However, consideration must also be given to any guidance on interventions in the relevant jurisdiction.
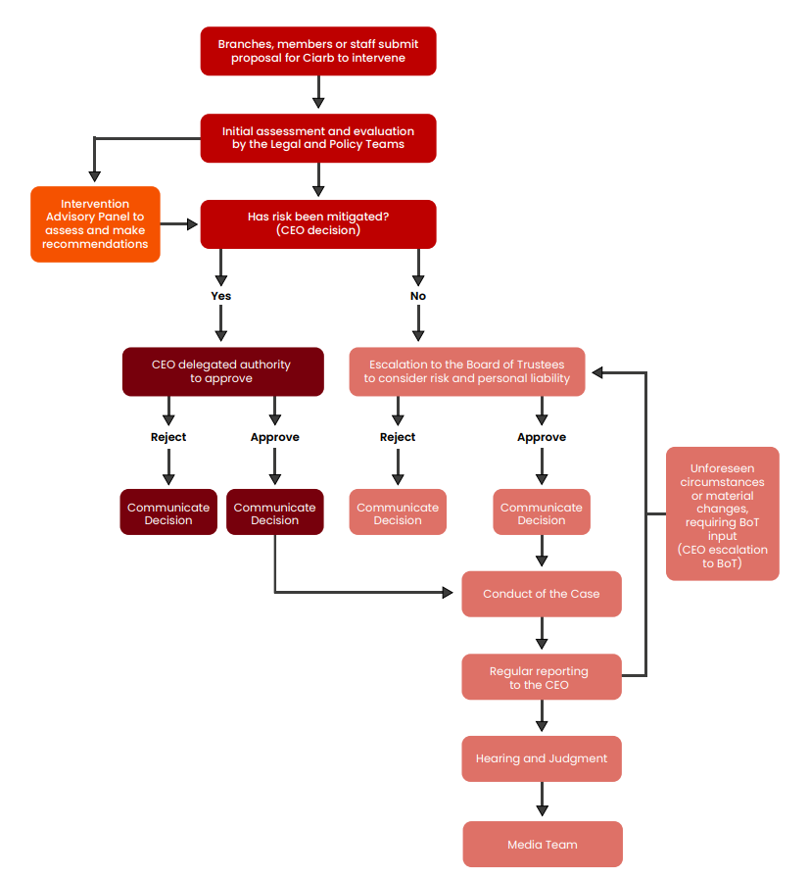
8. Decision Making Framework - Flow chart summary
8. Decision Making Framework - Flow chart summary
The below flow chart summarises the approvals process.

9. Decision Making Framework - Approvals process
9. Decision Making Framework - Approvals process
(i) Submitting proposals
Branches, members and staff may submit proposals for Ciarb as an intervenor. The following shall be submitted in writing to the Chief Executive Officer:
Background information on the case including:
(a) a clear and concise statement of the issues in the case;
(b) a copy of the order, decision and/or judgment which is being appealed; (if not in English, translated into English);
(c) any other relevant documentation, including but not limited to, appeal notices, and orders granting permission to appeal;
(d) if not in English, all relevant documentation must be translated into English;
(e) identification of lawyers who may provide pro bono support for the intervention;
(f) primary assessment of any cost risk and proposals for cost mitigation;
(g) whether the intervention shall be by written submissions, written evidence, and/or oral submissions;
(i) an outline of the steps in the applicable court process to intervene;
(j) a written explanation about the nature and form of the proposed intervention including whether the court’s permission is required to intervene and the proposer’s assessment of the likelihood of the relevant court granting permission to intervene; and
(k) a written statement and assessments need to cover sections 5 and 6 in this policy.
(ii) Decision-making framework
Chief Executive Officer
Subject to where the decision to intervene is reserved to the Board of Trustees because the legal cost risk is not fully mitigated, the Board of Trustees has delegated authority to the Chief Executive Officer to approve interventions on behalf of Ciarb in line with this Policy.
(a) Consent that the parties won’t seek costs against Ciarb.
Prior to applying to intervene, Ciarb shall contact all the parties and obtain their agreement in writing that the parties will not seek costs against Ciarb.
(b) Insurance to cover a costs order against Ciarb.
In the event that Ciarb is unable to obtain the above assurance, checks shall be made as to whether Ciarb’s insurance would fully cover any cost order against Ciarb.
Board of Trustees
If the legal cost of intervening is not fully mitigated, and there remains a financial risk to Ciarb, its employees, agents, members and trustees or a Ciarb Branch and its employees or agents, the decision to intervene is reserved to the Board of Trustees.
In this case, the Board of Trustees may obtain advice, (internal or external), including but not limited to:
- the general principles in the guidance on decision making and the checklist to help ensure that the Board’s decision is in the interests of the charity;
- legal, financial or other professional advice;
- whether the Charity Commission has the power to advise or make an order regarding the litigation; and
- advice on whether alternative insurance cover is available.
In deciding to intervene, the Board of Trustees shall take account of:
- the recommendation of the Chief Executive Officer;
- any relevant legal documents which may be summarised, provided that full copies are available;
- any representations made by the Branch (if applicable);
- the Intervention Advisory Panel(s) recommendations (if any);
- whether the intervention will be by way of written submissions or oral submissions;
- external or internal legal advice; and
- the assessment of the merits of Ciarb’s involvement in line with this Policy.
The Board of Trustees may also take account of:
- member views;
- other relevant background information; and
- the statement on how Ciarb’s intervention satisfies the standards at 5 above.
(iii) Decision and communication
The Chief Executive Officer shall, within a reasonable time scale, (as relevant to the case), deliberate on the proposal to intervene and make either a final decision, or refer the decision to the Board of Trustees.
Once made, the decision, along with the reasons for approval or rejection, shall be communicated to the original proposer in writing and recorded in writing.
(iv) Conduct of the case
The Board of Trustees delegates to the Chief Executive Officer and the General Counsel power to conduct the case, or to instruct external lawyers pro bono, (who may be Ciarb members or otherwise), to conduct the case and act on behalf of Ciarb which shall include sign off of final forms of any evidence, submissions and speaking notes (such as skeleton arguments).
The Board of Trustees also delegates to the Chief Executive Officer the power to grant a Power of Attorney or similar legal instrument or enter into an agreement on behalf of Ciarb to enable and support the intervention.
(v) Reporting
The Chief Executive Officer shall report in writing to the Board of Trustees at its meetings on the progress, outcome, and any significant developments related to the case.
If the intervention is being pursued by a Branch, the Branch Committee shall report regularly to the General Counsel.
In the event of unforeseen circumstances or a material change in the case which has an impact on the success or otherwise of the intervention or has another impact as set out in this Policy, the Branch Committee, (if applicable), must promptly inform the Chief Executive Officer in writing.
If the Chief Executive Officer or General Counsel consider that further guidance and/ or approval from the Board of Trustees is necessary and required urgently, they shall promptly circulate this for out of session information or decision in line with agreed protocol.
(vi) Hearing and judgment
External lawyers or Branch Committee, (as appropriate), shall inform the Chief Executive Officer or General Counsel of the planned dates of any relevant hearing.
(vii) Communication
Press releases shall be co-ordinated centrally through Ciarb HQ and any local press releases shall be provided to Ciarb’s HQ Media Team for approval prior to publication.
To the extent that an embargoed judgment is sent before the decision, the Chief Executive Officer, General Counsel or Branch Committee (as appropriate), shall ensure that copies may be distributed in confidence within Ciarb HQ but only as strictly necessary. Ciarb HQ and Branches must take all reasonable steps to preserve the embargoed judgment’s confidential nature and ensure that the following, and/or any local legal requirements are adhered to.
- neither the draft judgment nor its substance shall be disclosed to any other person or used in the public domain; and
- no action shall be taken (other than internally) in response to the draft judgment, before the judgment is handed down.
The embargoed judgment shall only be used as directed by the Chief Executive Officer and General Counsel and if authorised, to prepare to deal with the consequences of the judgment when it is made public (for example, preparing press releases).
Updated: June 2023